生态环境部 | 集团北京碧水、上海嘉定项目入选2025年生态环境科技成果转化典型案例
2025-12-01
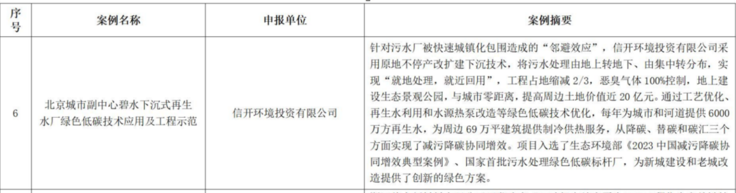
近日,生态环境部2025年生态环境科技成果转化典型案例评选结果正式揭晓。集团北京碧水和上海嘉定2项目的技术成果经形式审查、专家评审和项目入库等多轮遴选,从全国数百案例中脱颖而出,入选典型案例(水污染治理领域仅入选10余项)。



此外,北京碧水、上海嘉定和海口丁村3个项目,已于10月13日成功纳入国家生态环境科技成果转化综合服务平台案例库。
该案例征集工作,是由生态环境部于2025年6月18日正式启动,旨在为深入贯彻习近平生态文明思想,全面落实党中央关于推动生态环境科技创新与成果转化的战略部署,服务生态环境质量持续改善和经济社会高质量发展,面向社会征集具有创新性、实效性、可复制的生态环境科技成果转化典型案例。
集团近年来高度重视科技创新,发挥典型案例示范引领作用,推动科技成果转化为现实生产力,加速生态环境领域科技成果的转化与迭代升级,促进行业科技创新水平提升。
中国水环境集团









